喜报! 我所中标及入库中国移动通信河南有限公司、中国铁路郑州局、河南省豫地科技集团等十二家单位
发布时间:2024-01-12
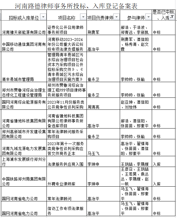
浏览次数:1020 年末岁初,经过各个团队的不懈努力,河南路德律师事务所近日捷报频传。凭借我所在刑辩、民商事、金融保险等领域的专业优势,优秀的律师团队以及丰富的实务经验,自2023年10月份至今,我所先后中标及入库十二家单位。 本批项目包括中国移动通信集团河南有限公司、中国铁路郑州局、河南省豫地科技集团有限公司、河南豫天新能源有限公司、清丰县城市管理局、郑州市贾鲁河综合治理生态绿化工程建设管理局、国网河南综合能源服务有限公司、郑州高新城市开发建设集团有限公司、河南九域龙源电力发展集团有限公司、上海浦东发展银行郑州分行、国网河南省电力公司十二家单位。 (近期中标及入库汇总表) (部分中标及入库通知书) 中标及入库是客户对河南路德事务所专业能力和服务质量的高度认可。未来,我所将立足传统业务,创新服务领域,注重人才培养,强力打造专业化团队,全力提升和保障律师在为各行业客户,努力持续提升自身实力和核心竞争力,竭诚为客户创造最大价值,提供最专业的法律服务。 河南路德律师事务所 河南路德律师事务所经过近30年的发展,现已成为河南省律师行业居领先地位的大型综合性律师事务所。路德连续多年获评规范化管理先进单位,被河南省司法厅先后授予政风行风建设先进单位、扶持青年律师工作先进单位、河南省优秀律师事务所、优秀基层党组织等荣誉。2016年3月30日,被中华全国律师协会授予全国优秀律师事务所荣誉称号。 河南路德律师事务所现有执业律师、实习律师100余人,由著名法学专家、学者以及毕业于国内外著名法学院校的博士、硕士、学士组成。路德内设刑辩业务、金融保险证券、破产业务、建设工程房地民事、公司业务、企业合规与法律风险防控、疑难争议解决与执行八个大型专业团队。业务范围不仅涵盖了民事、刑事、行政、公司综合类商事业务、金融保险证券、企业并购、企业改制、建筑房地产、知识产权、外商投资、婚姻家庭、人力资源等传统业务,而且开拓了破产重整、风险投资、新三板、企业债、境内外投融资、资产证券化、信托投资、电子商务、环境保护、非诉催收、危机公关等新型业务。先进的管理体制和专业化团队运作模式,奠定了有效控制业务质量和提高法律服务水平的基础。 路德自成立以来,办理的各类诉讼、非诉讼法律事务均获得了良好的法律效果与客户评价,先后被国内外上千家行政机关、事业单位、国有企业、大型民营企业及其他机构聘请为常年法律顾问并建立了长期稳固的业务合作关系,赢得了社会各界广泛赞誉。
企业邮箱
OA办公系统
首 页
联系我们
电话:
传真:
地址:河南省郑州市郑东新区明理路238号河南企业联合大厦·豫发中心6楼、12楼
邮编:450018 
